田东县新增1例无症状感染者  田东县疫情防控最新通报

田东县新增1例无症状感染者 田东县疫情防控最新通报

admin 2026-04-12 02:55 日常科普 7 次浏览 0个评论

田东县新增1例无症状感染者 田东县疫情防控最新通报

田东县新增1例无症状感染者 / 田东县疫情防控最新通报

田东县新增1例无症状感染者  田东县疫情防控最新通报
(图片来源网络,侵删)

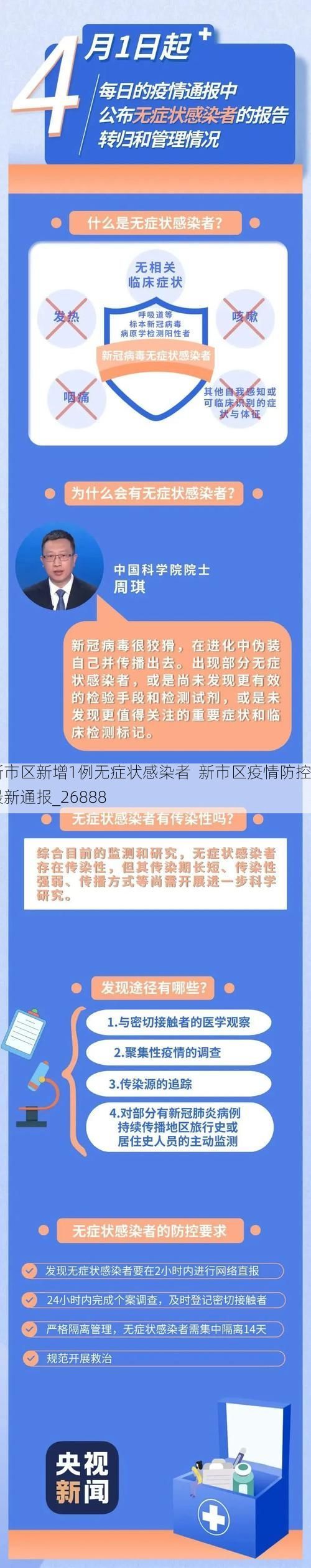
3月21日,田东县在重点人员核酸检测中发现1例新冠肺炎无症状感染者,目前流调溯源工作已同步展开。

一、疫情基本情况

该感染者系外省返田东人员,在抵县后“落地检”中被发现,已闭环转运至定点医院进行隔离医学观察。其相关密切接触者均已落实管控,首次核酸检测结果均为阴性。

二、当前防控措施

田东县已迅速对其活动轨迹涉及的相关区域进行临时管控,并开展环境消杀。全县各类公共场所继续严格落实测温、扫码、查验核酸证明等常态化防控措施,保障生活物资供应平稳有序。

三、市民注意事项

请与公布活动轨迹有时空交集的人员,立即向所在社区报备。广大市民要继续增强防护意识,坚持佩戴口罩、保持社交距离,积极配合区域核酸检测工作。

疫情防控需全民参与,请广大市民密切关注官方权威发布,不传谣、不信谣,共同维护良好防疫秩序。

31省区市新增12例本土确诊, 贵溪市疫情最新消息

31省区市新增12例本土确诊, 贵溪市疫情最新消息

国家卫健委9月16日通报,9月15日0—24时,31个省(自治区、直辖市)和新疆生产建设兵团报告新增确诊病例38例。

其中,本土病例12例,全部集中在江西省贵溪市。境外输入病例26例,分别由北京(8例)、上海(7例)、广东(6例)等地报告。

回顾9月11日,全国新增确诊病例79例,其中本土52例。对比之下,近期全国新增病例总数呈下降趋势,但本土疫情散发点仍需警惕。

小编分析,贵溪市作为内陆城市,此次出现本土聚集性疫情,可能是由于局部区域人员流动与聚集导致社区传播链形成。当前防控形势依然严峻,需密切关注后续流调结果,严防扩散。

2022年8月22日九寨沟县新增确诊病例情况

2022年8月22日九寨沟县新增确诊病例情况

2022年8月22日0-24时,九寨沟县新增新冠肺炎确诊病例1例,为无症状感染者转确诊;新增无症状感染者2例。

新增病例均在集中隔离管控人员中发现,无社会面新增。其中,确诊病例为已公布无症状感染者,在隔离期间出现临床症状,经专家组会诊,诊断为确诊病例。新增的2例无症状感染者,均为前期确诊病例的密切接触者,在集中隔离点例行核酸检测中结果呈阳性。经流行病学调查,本次新增病例均与8月20日报告的输入性疫情相关联,属同一传播链条。

目前,上述病例均已闭环转运至定点医院隔离治疗或隔离医学观察,病情稳定。相关密切接触者已全部落实集中隔离管控措施,涉及的风险场所已完成终末消毒。县内正对相关风险点位进行进一步排查。

达州:川东枢纽的疫情承压与地理屏障下的防控博弈

达州:川东枢纽的疫情承压与地理屏障下的防控博弈

〖One〗2022年9月4日0时至24时,达州市通川区新增本土新冠肺炎确诊病例2例,无症状感染者1例。

〖Two〗病例A,男,47岁,住通川区西城街道。市专家组会诊判定为普通型,其活动轨迹涉及城西批发市场与多个社区便利店,感染源指向省外输入关联链条。

〖Three〗达州地处川渝陕结合部,襄渝、达万铁路及多条高速交汇,人员物资流动频繁。四川盆地东北部边缘的丘陵地形与相对封闭的社区单元,在早期阻隔传播与后期流调溯源中呈现双重性。

〖Four〗市卫健委依据《传染病防治法》启动应急响应。所有经高速、铁路入达货运司机须持有48小时内核酸检测阴性证明,并完成“落地检”,瞒报行程将承担相应法律责任。

转载请注明来自远风号,本文标题:《田东县新增1例无症状感染者 田东县疫情防控最新通报》

每一天,每一秒,你所做的决定都会改变你的人生!