2022年3月15日淮阴区新增确诊病例情况_77577
2022年3月15日淮阴区新增确诊病例情况

2022年3月15日0-24时,淮阴区在集中隔离点例行核酸检测中,发现2例新冠肺炎确诊病例(轻型),均为已公布病例的密切接触者。
经流调溯源,新增的2例确诊病例均系3月14日本区通报的确诊病例的家庭成员,在14日已被作为密接者转运至集中隔离点。其活动轨迹与14日病例高度重合,主要涉及家庭内部及小区内活动,初步判定为家庭聚集性感染,未发现新的社会面传播链。
目前,2名新增确诊病例已闭环转运至市定点医院隔离治疗,情况稳定。其居住小区已于14日实施封控管理,相关密接、次密接人员均已落实管控,重点场所已完成环境采样和终末消毒。淮阴区正对相关区域开展新一轮核酸筛查。
沿河土家族自治县新增1例无症状感染者 沿河土家族自治县疫情防控最新通报_17397
沿河土家族自治县新增1例无症状感染者 / 沿河土家族自治县疫情防控最新通报
5月26日,沿河土家族自治县在常态化核酸检测中发现1例无症状感染者,目前相关流调溯源和管控工作已同步展开。
一、疫情基本情况
该感染者系省外返沿人员,在集中隔离点核酸检测中结果异常,经复核诊断为无症状感染者,已闭环转运至定点医院隔离医学观察。初步流调显示,其返沿后活动轨迹清晰,相关密切接触者均已落实管控。
二、当前防控措施
根据防控需要,已对感染者涉及的相关区域进行临时管控,并开展环境消杀。县域内重点区域正有序开展核酸筛查。各类公共场所继续严格落实测温、扫码、查验核酸证明等常态化防控要求。
三、市民注意事项
请广大市民关注官方发布的权威信息,不传谣、不信谣。近期有省外旅居史的人员,请主动向社区报备并配合落实健康管理措施。日常坚持做好个人防护,保持良好卫生习惯。
请市民朋友继续配合防疫工作,做好自我健康监测,所有信息以官方发布为准。
31省区市新增12例本土确诊,榆林疫情最新消息_73376
31省区市新增12例本土确诊,榆林疫情最新消息
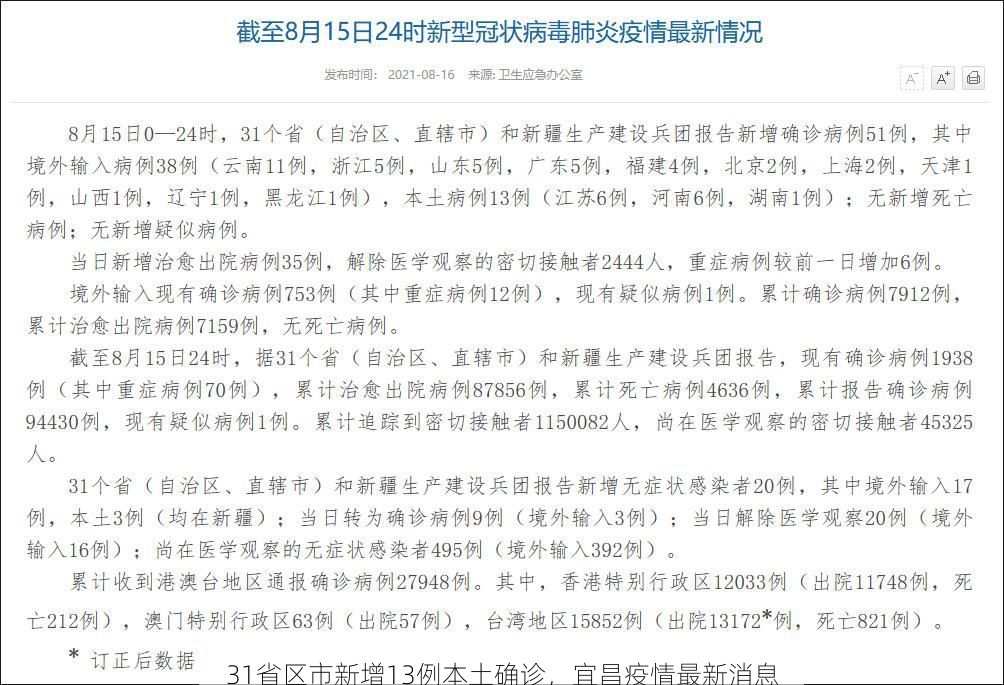
国家卫健委通报,5月16日0—24时,31个省(自治区、直辖市)和新疆生产建设兵团报告新增确诊病例41例。其中,境外输入病例29例,本土病例12例。
本土确诊病例全部来自陕西省榆林市。境外输入病例则分布在北京、上海、广东等地,显示外防输入压力持续存在。
回顾本月11日,全国新增确诊病例79例,其中本土52例。对比之下,16日全国新增总数及本土病例数均呈现明显下降趋势,但局部地区疫情仍需警惕。
小编分析认为,榆林作为内陆城市,本次出现本土病例,可能与近期人员跨区域流动增加、局部聚集性活动未完全杜绝有关。虽然当前病例数不多,但防控形势依然严峻,需警惕潜在的社区传播链。
沁源:黄土高原沟壑区如何构筑零感染物理防线?
沁源:黄土高原沟壑区如何构筑零感染物理防线?
〖One〗2022年4月15日0时至24时,沁源县无新增本土确诊病例与无症状感染者报告。
〖Two〗病例王某某,男,52岁,住沁河镇南石渠村。专家组会诊判定为轻型病例,其活动轨迹与县域外输入性传播链高度重合。
〖Three〗沁源地处黄土高原东部,平均海拔超1400米,沟壑纵横的地理结构天然形成相对封闭的单元。县域内无高速铁路与机场,省道为主要对外通道,交通节点易于实施物理隔断。
〖Four〗县卫健委依据《传染病防治法》发布通告。所有经省道卡口入沁的货运司机,须提前24小时通过“沁源防疫”小程序完成报备,并接受落地核酸筛查,隐瞒行程将承担相应法律责任。
转载请注明来自远风号,本文标题:《2022年3月15日淮阴区新增确诊病例情况_77577》













京公网安备11000000000001号
京ICP备11000001号